敦煌 |玉门 |瓜州 |金塔 |甘肃 |互联网 |教育 |社会 |

实时·准确·聚焦

当前位置:社会资讯 > 教育> 收藏!2020考研必看,考研数学大纲与课本内容对照表!

收藏!2020考研必看,考研数学大纲与课本内容对照表!

2019-05-08 16:08 | 天任启航考研 |
原标题:收藏!2020考研必看,考研数学大纲与课本内容对照表!

考研大纲的重要性,不言而喻,每一个考研er都应该清楚:

考研大纲具有权威性,因为它既是当年全国硕士研究生入学考试命题的唯一依据,也是考生复习备考必不可少的工具书;

考研大纲贴近命题人,20考研er要等待的就是2020考研最新大纲,所有变动一目了然;

能预测考试重点,考试大纲的发布,帮助考生清楚哪里是复习的重点,让你的复习有的放矢,提高效率,节省时间,让考研er的备考不再漫无目的,同时可以自己总结重点、难点,对考生来说是受益匪浅的。

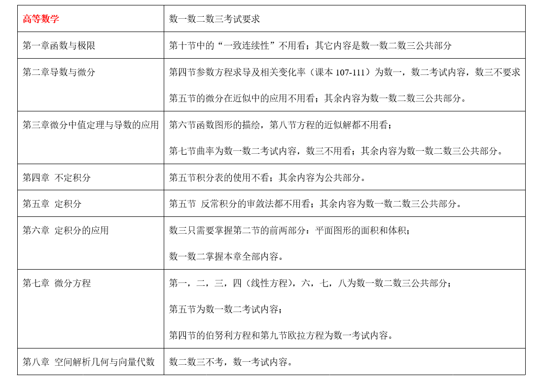
接下来天任启航考研老师为大家整理了考研数学大纲与课本内容对照表,考研的小伙伴们不要错过哦~


收藏!2020考研必看,考研数学大纲与课本内容对照表!


收藏!2020考研必看,考研数学大纲与课本内容对照表!


收藏!2020考研必看,考研数学大纲与课本内容对照表!

天任启航考研咨询老师微信:ynkaoyan

天任启航考研官网:www.zzqihang.com

上一篇:
下一篇:
(责任编辑:)
图片推荐
图文资讯