|
原标题:日本艺术留学-武藏野美术大学-就业率100%
日本有着全世界最为庞大的动漫输出产业,这和背后强大的产能支持相关,日本的美术大学全球闻名,被称为日本御三家的美术大学应该是动漫迷美术生心中的圣地了吧。之前给大家介绍了多摩美术大学,今天带大家去看看同为御三家之一的武藏野美术大学,它也是岩井俊二《四月物语》的实景拍摄地。

武藏野美大的简介:
武藏野美术大学,创立于1929年。创立初期名为帝国美术大学,1962年更名为武藏野美术大学。从创立初期开始坚持以培养具有人格魅力的美术与设计人才为理念,如今已是日本国内最大规模的美术大学,也坚持着融合综合性和专门性,提倡“让人类得到真正自由的美术育”、“培养富有素养的美术家”的教学精神。
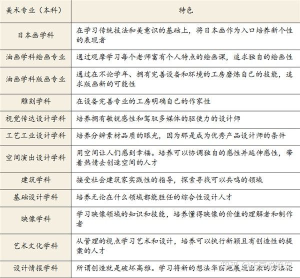
专业介绍:



看这里更明晰:

武藏野的学生生活:
电影里武藏野大学丰富多彩的社团活动,让人嫉妒吧。其实现实中远远不止,武藏野的学生生活从具有创造性的入学式开始,有渲染武藏野的秋天的艺术祭(校园祭),也有将整个校园当成角色的毕业制作展,只到各种眼花缭乱的社团开始拉新,多姿多彩的大学生活就这样开始啦


学费和毕业后展望:

据2018年5月1日的统计数据显示:2017年毕业人数为978人,就职希望人数为638人,就职人数为580人,升学人数98人,就职率高达91%。值得一提的是良好的艺术氛围,使其中300人走上作家等职业道路,而日本画和雕刻专业的毕业生就职率更是高达100%。由此可见武藏野大学对学生专业理论与实际的培养。

美术专业入学须知:(非日本籍留学生)
本科入学须知:
1.在母国受到12年以上常规教育的学生、并在母国有升大学的资格者。
2.年满18周岁。
3.「日本留学試験(EJU)」考试的日本语项得分超过50%、或是「日本語能力試験(JLPT)」N2取得者。
4.拥有入学后、无障碍听课的日语能力。
硕士入学须知:在日本,硕士课程通常称为博士前期课程,也称为修士课程。
大学院造形研究科硕士入学资格:年满22周岁,且满足下面任一项条件者
5.大学毕业生。
6.取得大学学士学位者。
7.在母国受到16年以上常规教育并取得学士学位者。
8.在母国的大学,学习3年以上,取得相当于学士学位的学位者。
9.被文部科学大臣指定者。
10.在本校,通过个别入学资格审查,被认定拥有和大学毕业者同等或以上学习能力者。
博士入学须知:在日本,博士课程通常称为博士后期课程。
大学院造形研究科博士入学资格:年满24周岁,且满足下面任一项条件者
11.取得修士(硕士)学位、或是拥有专门职学位者。
12.在母国取得修士(硕士)学位、或是拥有专门职学位者。
13.被文部科学大臣指定者。
14.在本校,通过个别入学资格审查,被认定拥有和硕士毕业者或专门职毕业者同等或以上学习能力者。

奖学金种类与制度:
种类:武藏野美术大学奖学金根据申请对象不同,可申请的种类也不同。分为校内奖学金、政府奖学金、财团奖学金。金额从每月1万日元到每月14.8万日元不等。
制度:对于留学生来说,根据私费留学或国费留学来初步判断可申请种类。其次根据留学生所属年段(本科/大学院)再次筛选。再然后就是根据留学生个人的学习情况、教授评价、经济情况等进行评选。
|